Fluxo e status de pedidos
O fluxo de pedidos descreve os estágios do ciclo de vida de um pedido na plataforma. Cada etapa do estágio é denominada status do pedido, e com os status lojistas e clientes podem acompanhar o andamento dos pedidos no Ecommerce.
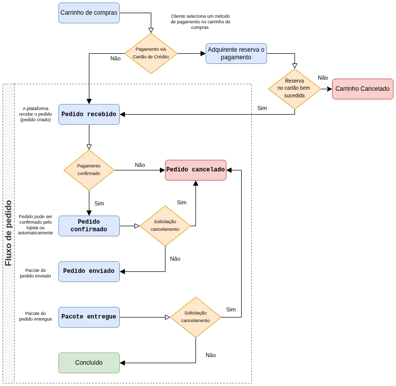
Na figura abaixo você confere quais os estágios possíveis de um pedido de acordo com meio de pagamento, cancelamento e recebimento.

Pedido recebido
Seção intitulada “Pedido recebido”Um carrinho gera um pedido quando o cliente seleciona um meio de pagamento para a compra e finaliza o carrinho. Depois do pagamento adicionado no carrinho, a plataforma recebe o pedido e o fluxo de pedido se inicia.
Nesse estágio, os itens do pedido são reservados no controle de estoque para que não haja duplicidade de venda das unidades dos produtos.
Pedido confirmado
Seção intitulada “Pedido confirmado”Um pedido é confirmado após a confirmação de pagamento do pedido. A confirmação de pagamento pode ser feita na plataforma pelo:
- Adquirente: quando o método de pagamento é processado e reconhecido automaticamente.
- Lojista: quando o método de pagamento não confirma o pagamento. O lojista pode confirmar o pedido via API ou via Admin.
Caso a loja possua análise de antifraude, além da validação do pagamento há uma etapa de antifraude. Nesse caso o adquirente valida a transação e então o pagamento é confirmado.
📘 Antifraude
Caso a loja possua análise de antifraude, além da validação do pagamento há uma etapa de antifraude. Nesse caso o adquirente valida a transação e então o pagamento é confirmado.
Manuseio e entrega
Seção intitulada “Manuseio e entrega”O manuseio de um pedido é uma etapa intermediária de envio do pedido na qual a loja prepara os produtos para que a transportadora colete os pacotes. Para acompanhar esse processo de manuseio e entrega a plataforma tem Pacote enviado e Pacote entregue. O manuseio pode ser inserido no pedido automaticamente via integração logística ou manualmente pelo lojista.
📘 SLA de envio
O tempo de entrega de um pedido é o tempo de manuseio da loja mais o tempo da transportadora para concluir a entrega.
Pedido enviado
Seção intitulada “Pedido enviado”O pacote é enviado após o manuseio da loja e coleta pela transportadora. Nesse estágio o pacote já está a caminho do destinatário do pedido.
O fluxo do pedido pode passar para o status Pedido enviado automaticamente via integração logística ou manualmente pelo seller. A alteração manual de status nesse estágio do fluxo pode ser feita via API ou pelo Admin.
Pedido entregue
Seção intitulada “Pedido entregue”O pedido é entregue após a confirmação de entrega do pacote do pedido pela transportadora. A entrega do pedido pode ser confirmada automaticamente via integração logística ou manualmente pelo lojista.
Para conferir os status de entrega e envio via API, o lojista deve consultar o status do pacote, e não do pedido. Isso porque os status Pedido enviado e Pedido entregue visto pela API são sub status do status Pedido confirmado. Saiba mais como consultar os status do pedido e pacote em status via API.
🚧
Pedidos que possuem mais de um pacote podem apresentar mais de um status no estágio de envio por causa de estágios diferentes nos pacotes.
Pedido cancelado
Seção intitulada “Pedido cancelado”O status de pedido cancelado ocorre quando a loja cancela ou aprova uma solicitação de cancelamento de um pedido. Pontos de atenção para pedidos cancelados:
- O cliente pode solicitar o cancelamento do pedido a qualquer momento, no entanto o lojista precisa aprovar o cancelamento para que o pedido seja cancelado.
- Para pagamentos por PIX e boleto, os itens do pedido ficam reservados até a confirmação do pagamento. Caso o pagamento não seja efetuado pelo cliente o pedido é cancelado automaticamente e os itens voltam a ficar disponíveis para venda. Saiba mais como configurar esse prazo em Cancelamento de pedidos em boleto e Estorno de Pedidos Cancelados.
- Para pagamentos com cartão de crédito em que há confirmação e cancelamento automático ativo, o processo de cancelamento é automatizado. Saiba mais em Pagamentos com Cartão de Crédito.
Tabela de status de pedido e pacote
Seção intitulada “Tabela de status de pedido e pacote”Confira na tabela abaixo os status disponíveis para pedidos, e como são apresentados via Admin e API:
| Status visto no Admin | Status visto na API | Descrição do status |
|---|---|---|
Pedido recebido | received | Loja recebe o pedido. |
Pedido confirmado | confirmed | Pagamento confirmado e pedido confirmado. |
Pedido cancelado | canceled | Cancelamento de pedido concluído. |
Pacote enviado | shipped | Status de pacote. Quando um pacote é enviado. |
Pacote entregue | delivered | Pacote do pedido entregue ao destinatário. |
| - | waiting | Status inicial de manuseio do pedido. |
| - | ready_for_shipping | Pedido separado e empacotado, pronto para coleta. |
| - | returned | Pacote devolvido a loja |
Status via API
Seção intitulada “Status via API”Para consultar os status de pedidos e pacotes via API, utilize os endpoints:
- API de pedido: utilize o método GET para consultar os detalhes de um pedido pelo seu código identificador. O parâmetro
statusdescreve o status do pedido. - API de envio: utilize o método GET para consultar os detalhes de um pacote pelo código identificador do pedido. O parâmetro
fulfillment_statusdescreve os status dos pacotes do pedido. - API de fluxo de pedido: para alterar o status de pedido e pacote pelos endpoints disponíveis.
📘
Os status que também pode ser visualizados no Admin são status que ficam disponíveis para o cliente da loja. Para saber mais como acompanhar o status de pedidos via Admin consulte o artigo Fluxo de pedidos.